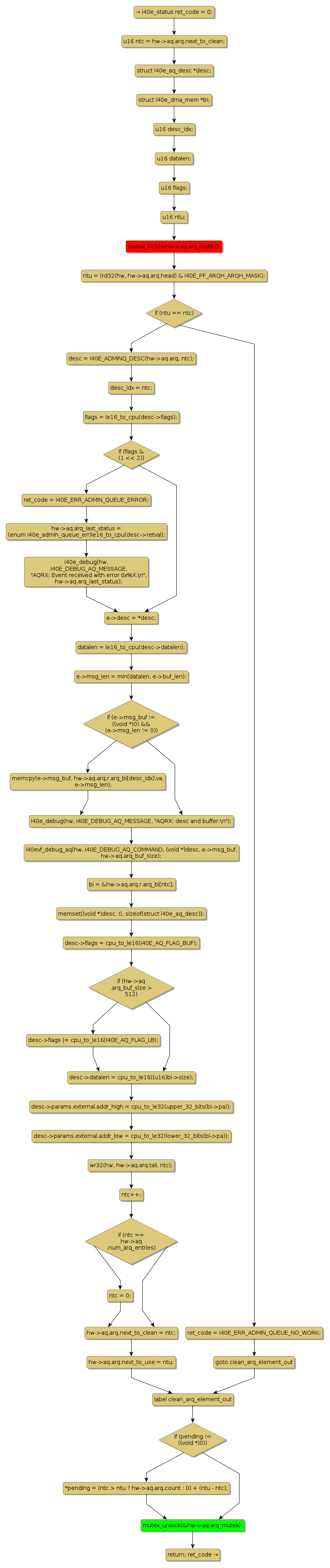
Instance Verification Kit (IVK)
mutex lock @ [24555+30+/linux-3.19-rc1/drivers/net/ethernet/intel/i40evf/i40e_adminq.c]
Instance Signature: arq_mutex
|
The Matching Pair Graph:
|
|
Function Name
|
Control Flow Graph (CFG)
|
Events Flow Graph (EFG)
|
Source Correspondence
|
|
i40evf_clean_arq_element
|
|
|
[24213+24+/linux-3.19-rc1/drivers/net/ethernet/intel/i40evf/i40e_adminq.c]
|